跳到主要內容區
Menu
>🙋🙋
高中生專區
>English
>回首頁
>靜宜大學
>外語學院
>網站導覽
Menu
🙋🙋♂️高中生專區
回首頁
系所簡介
系所師資
系主任介紹
專任教師
兼任教師
職員
課程資訊
教育目標與核心能力
大學部課程
碩士班課程
雙聯學制
畢業專題
招生資訊
相關法規
教師行政
大學部
碩士班
榮譽榜
企業實習專區
系友就業Career Paths
本功能需使用支援JavaScript之瀏覽器才能正常操作
首頁
最新消息
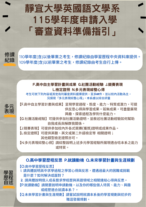
【重要】115 學年度申請入學 「審查資料準備指引」
瀏覽數:
友善列印
分享
Close (Esc)
Share
Toggle fullscreen
Zoom in/out
Previous (arrow left)
Next (arrow right)